Akku-Überwachung

für Empfängerakkus mit Lipo- oder NiCd/NiMh-Zellen

  
... V2.1 mit PIC-Kontroller !
... für 1, 2 Li-Zellen und 3, 4, 5, 6 NiMh-Zellen (Empfängerakku)...  Zellenzahl & Zellentyp programmierbar ! 

Update V3.0  15.06.2023:
Nun auch mit bestückbarem 5V-Step-Up-Wandler bei Verwendung von 1S-Lio-Akkus zur RC-Empfängerversorgung !
Hierfür kann ein 5V-Step-Up-Wandler 'huckepack' auf die bisherige Akkuüberwachung bestückt werden ... siehe auch 1S-Lio Empfängerversorgung
Die Software aller PIC-AKMO's (V2.0/V2.1/V3.0) wurde um einen 30-Minuten-Timer erweitert, welcher nach Ablauf über den Tongeber Alarm meldet.
Dadurch wird das Abschalten der Empfangsanlage nicht mehr vergessen und im Fall des Modellverlustes hat man auch eine Modellfinder integriert.

   
   

neuer Schaltplan V3.0:
 


Update V2.1  15.11.2022:
Nun auch für 1&2-Zellige Li-Akkus oder 3- bis 6-zelligen NiMh-Akkus programmier- bzw. verwendbar !

Da ich mittlerweile des öfteren zur Empfängerversorgungo der Zündungsversorgung Lithium-Ionen-Zellen der bekannten Größe 16650 verwende,
habe ich die bisherige Akku-Überwachung entsprechend erweitert. Hierfür musste lediglich der Spannungsteiler, die Referenz und die Software 
angepasst werden.
Die Schaltschwellen können aus der Tabelle im Schaltplan entnommen werden.

D.h. beim Einprogrammieren des Akku-Typs gibt es nun folgende Möglichkeiten.
1x Beep: 1-zelliger Lio-Akku
2x Beep: 2-zelliger Lio-Akku
3x Beep: 3-zelliger NiMh-Akku
4x Beep: 4-zelliger NiMh-Akku
5x Beep: 5-zelliger NiMh-Akku
6x Beep: 6-zelliger NiMh-Akku

Änderungen:
- Referenz auf 3,0V
- ADW-Spannungsteiler auf 3 ... d.h. 2k & 1k bestückt
- Softwareanpassung

neuer Schaltplan V2.1:


 


Wozu nötig ?
Elektroflieger haben es da um einiges einfacher, da diese meistens die BEC-Funktion des verbauten Motor-Reglers zur Empfängerversorgung verwenden können ... 
selbst wenn der Regler aufgrund von Energiemangel den Motor abregelt ist die Verorgung mittels BEC weiterhin gewährleistet !
Während eines 'Verbrenner-Flugtages' fragt man sich dann doch mal, ob der Empfängerakku noch für den nächsten Flug ausreichend Ladung hat.
Falls man die Spannungslage des Akkus nicht mittels Voltmeter oder Telemetrie prüfen kann wird der Akku aus 'dem Bauch heraus' mal nachgeladen.
Das macht natürlich alles nicht wirklich Sinn ... man will ja auf dem 'Plaz' fliegen und sich nicht ständig mit dem Empfängerversorgung beschäftigen mussen !

--> also musste eine brauchbare und zuverlässige Akkuüberwachung her ...

Bei NC/NMH-Akkus kann man nur durch messen der Spannung unter Belastung eine einigermaßen brauchbare Aussage über den Akkuzustand machen. Bei Unterschreitung einer bestimmten
Zellenspannung sollte der Akku wieder geladen bzw. nicht mehr weiter entladen werden ... zumindest nicht ohne Risiko. Die Spannung kann man natürlich mit einem Multimeter vor Ort feststellen 
... ist natürlich etwas umständlich ... oder eben mit einer kleinen Schaltung, welche beim Einschalten des Empfängers den aktuellen Akkuzustand meldet und weiterhin die Versorgungsspannung
während dem Flug überwacht und rechtzeitig 'Alarm' über Leuchtdioden oder einen Tongeber meldet ... diese Schaltung wiegt nur wenige Gramm und bleibt im Modell eingebaut !

Bei NC/NiMh-Akkus geht man von einer Entladeschlußspannung von ca.0,9V..1,0V/Zelle aus. D.h. bei 1,1V/Zelle sollte man seinen Flieger nicht mehr in die Luft bringen.
Die hier vorgestellten Schaltungen sind auf diese Schlußspannung eingestellt. 
>1,3V/Zelle --> ganz voll
1,2V..1,3V -->  voll
1,1V..1,2V --> nicht mehr voll
1,0V..1,1V --> bald leer 
<1,0V leer


Hier nun einige meiner erprobten Schaltungen ...

--> hier die Version V2.0 ... schon zigfach im Einsatz !!

k k k k 

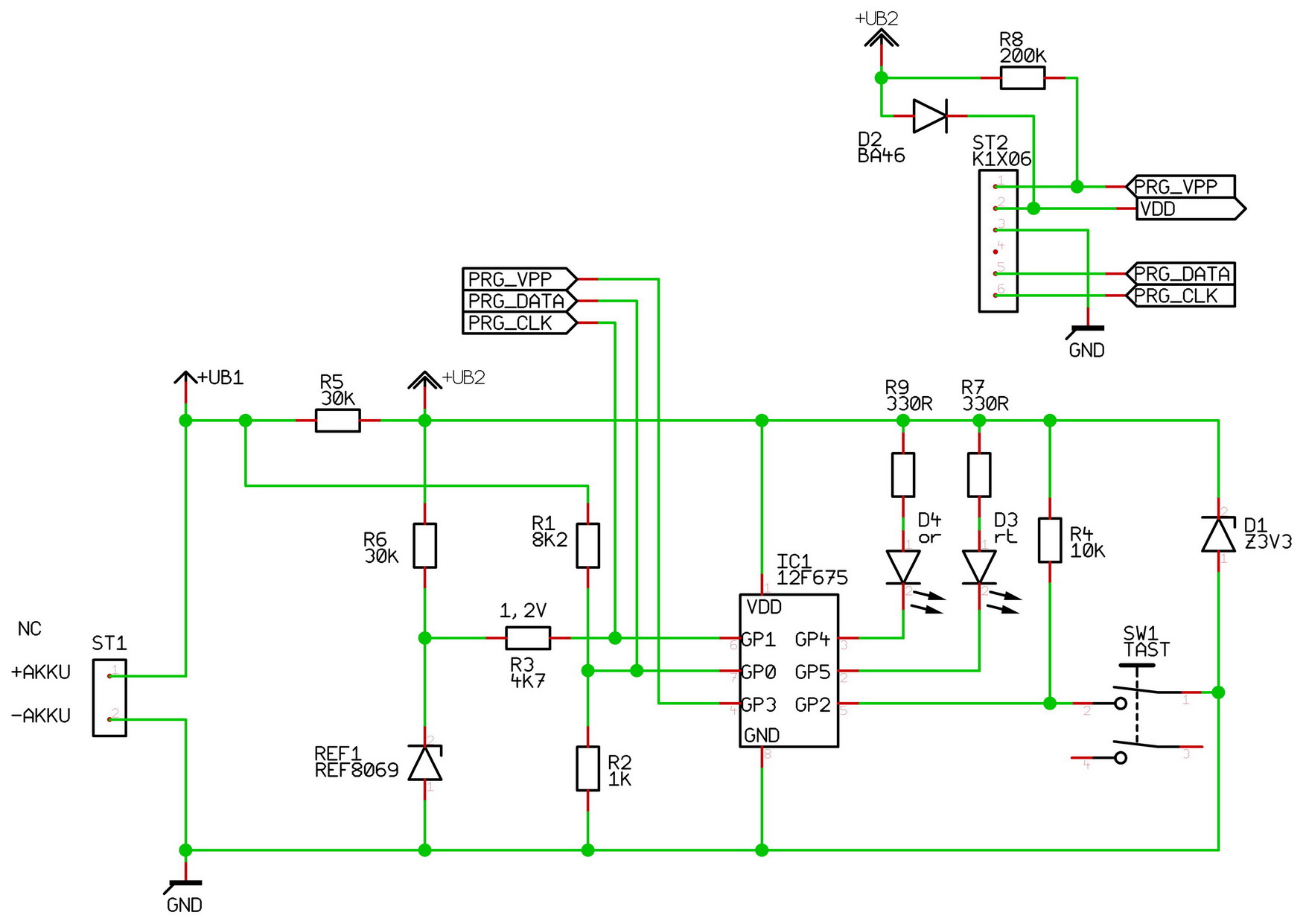
... mit uC PIC16F675 / 1x LED & 1x Tongeber  / SMD / 21x18x10mm


k    lk  

Hier kommt ebenfalls ein PIC-uController zum Einsatz, welcher über einen internen AD-Wandler die Batteriespannung
misst und dementsprechend die LED bzw. den Tongeber ansteuert. Über den Referenzregler wird eine 3,3V-Referenz erzeugt 
mit welcher der C versorgt wird ... diese dient gleichzeitig als Referenz für die Spannungsmessung an dem ADW-Eingang GP4. 
Die Spannung des Akkus wird stetig überwacht und je nach Spannungslage entsprechend über die LED bzw. den Tongeber signalisiert !! 

Funktionsbeschreibng:
Nach dem Einschalten der Empfangsanlage wird zuerst mittels  Signalgeber/LED die Anzahl der einprogrammierten Zellenzahl angezeigt 
… 4 bzw. 5 kurze Signale für 4 bzw. 5 Zellenakku ! Danach 2 lange Signale für Akku  geladen / 1 langes Signal für noch zu 
ca. 75% Restkapazität / kurze andauernde Signale für Akku fast bzw. ganz leer. Falls hier ein Dauerton gemeldet wird stimmt entweder die 
programmierte Zellenzahl nicht mit dem Empfängerakku überein oder der Akku ist  über- bzw. tiefentladen oder auch defekt !!

Besonderheiten:
- extrem klein und leicht
- Die Zellenzahl des zu überwachenden Empfängerakkus kann einprogrammiert bzw. verändert werden ... dadurch variabel einsetzbar !
- Ein ausgelöster Alarm (z.B. während des Fluges) bleibt  auch nach der Landung erkennbar, da dieser gespeichert bleibt und erst nach 
  dem erneuten Aus-/Einschalten der Empfängerversorgung quittiert wird, dadurch können Spannungseinbrüche während 
  des Fluges ( z.B. durch Überlastung des  Akkus) erkannt werden. 
- Wird ein Empfänger ohne Failsafe-Funktion verwendet signalisiert der Tongeber einen abgeschaltetem Sender mittels sehr 
  schneller kurzer Signale --> Modellfinder-Funktion !    
- durch Softwareanpassung für jeglich Art der Akkuüberwachung verwendbar   
- der PIC kann in der Schaltung (incurcuit) programmiert werden. Dadurch wird die Softwareentwicklung erheblich
  vereinfacht.

... mit uC PIC16F675 / 2 LED's / bedrahted / 30x28x7mm
  f f 
f f f 
Hier kommt ein PIC-uController zum Einsatz, welcher über einen internen AD-Wandler die Batteriespannung misst und dementsprechend die LED's ansteuert.
Die Referenzdiode erzeugt eine 1,2V-Referenz an GP1 und an         GP0 wird über einen Spannungsteiler die Batteriespannung gemessen.
D1 begrenzt die Spannung am Versorgungspin des PIC's. In der Schaltung findet man auch einen 6pol. Stecker ... über diese sogenannte ICSP-Schnittstelle
kann der PIC in der Schaltung (in curcuit) programmiert werden. Dadurch wird die Softwareentwicklung erheblich vereinfacht. 

... ohne uC ... mit 2-fach Komperator / 3 LED's / bedrahtet / 22x33x7mm


 
Bei dieser Schaltung wird mit Hilfe zweier Komperatoren jeweils bei einer bestimmten Schaltschwelle
eine Leuchtdiode aktiviert. Die 3. LED leuchtet ständig bzw. sobald Versorgungsspannung ankeklemmt wird.

Die erzeigte Refernzspannung (1,235V) liegt an neg-Eignang der Komperatoren ... die Batteriespannung
wird über zwei Spannungsteiler an die pos-Eingänge gelegt. Beim Unterschreiten der Ref-Spannung am
entsprechenden Eingang kippt der Komperator und bringt die zugewiesenne LED zum Leuchten. Um ein flackern
(instabiler Zustand) der LED's zu vermeiden sind von den Ausgängen der Komparatoren Widerstände auf die
pos-Eingänge zurückgefuhrt (Mittkopplung - Hysterese). 

Von den Werten her ist diese Schaltung für 4-Zellen (4,8V) ausgelegt, man kann
natürlich durch ändern des Spannungsteiler diese Überwachung für jede beliebige 
Spannung/Zellenzahl verwenden.

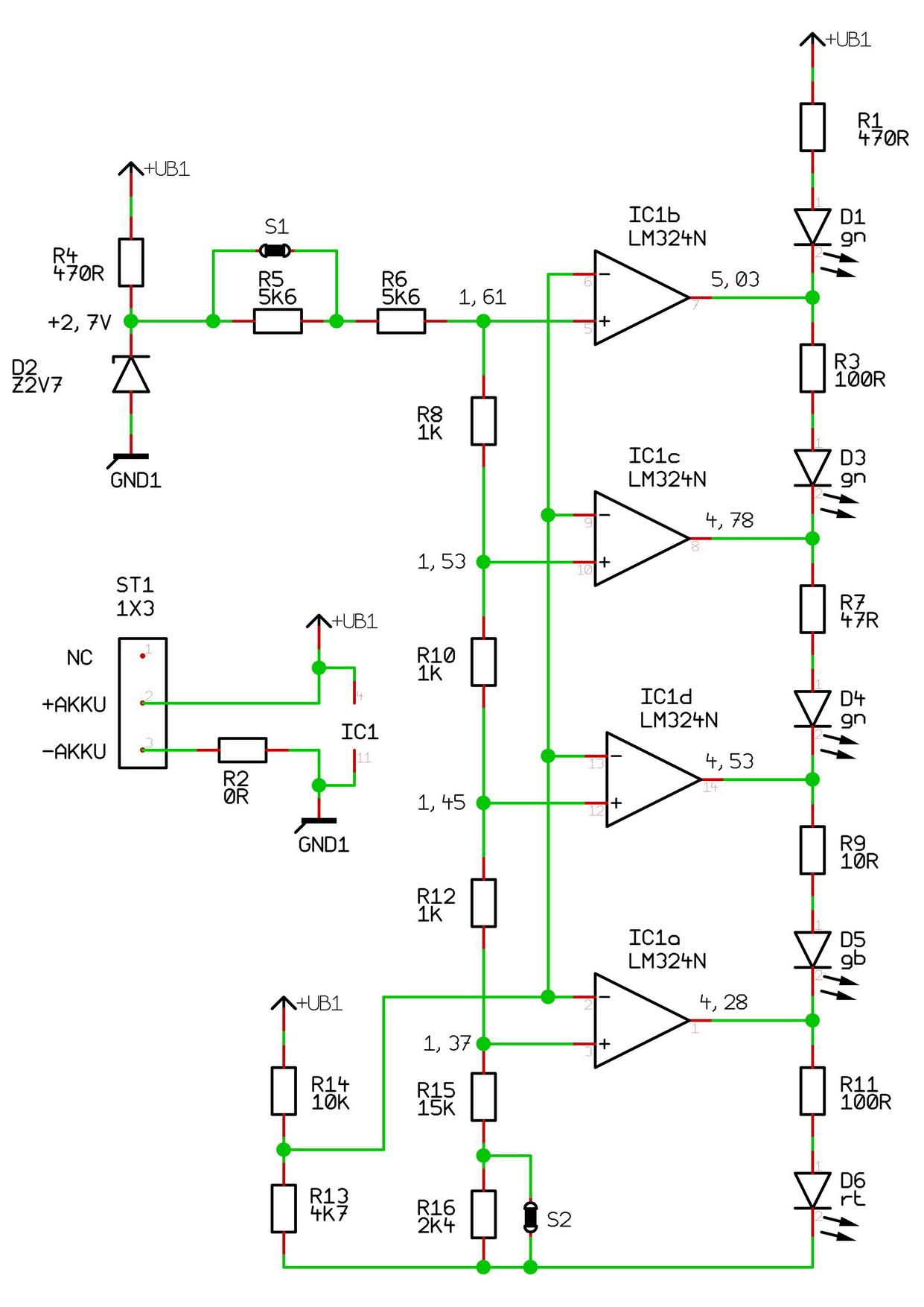
... ohne uC ... mit 4-fach Operationsverstärker / 5 LED's / SMD / 29x19x4mm
     

Bei dieser Schaltung wird ein spannungsabhängiges 'Lauflicht' mit Hilfe von vier Komperatoren erzeugt. Die erzeugte Referenz wird 
über eine Spannungsteiler-Kette auf die einzelnen pos. Eingänge der Komperatoren gelegt. Die Batteriespannung
wird über einen Spannungsteiler auf alle neg. Eingänge verdrahted. Wird am neg. Eingang der pos. Spannungswert
unterschritten kippt der Ausgang ins positive und die vorherige (obere) LED geht aus und nächste (untere) LED leuchtet
auf ... d.h. es leuchtet mmer nur eine LED. Mit Hilfe der Lötjumper kann die Überwachung ohne Änderung der Bestückung
von 4-zelligem auf 5-zelligem Akku angepasst werden.

... ohne uC ... mit uC-Watchdog MAX705 / 3 LED's / SMD / 23x22x4mm (mit Tongeber 32x10mm)
   
        
Hier wird ein uC-Watchdog-Baustein zweckentfremdet. Dieser Baustein wird normalerweise zur Versorgungs- und Lebensüberwachung eines
Microcontrollers verwendet. Er vereint mehrere Funktionen, welche den zuverlässigen Betrieb eines uC's sicherstellt.
Funktionen MAX705:
- +5V-Überwachung ... ist diese kleiner 4,65V dann Reset (RES) 
- am Powerfail-Eingang (PFI) wird auf <1,25V reagiert  ... dann geht PFO auf 0V
- bei fehlendem Flankenwechsel ( t > 1,6s ) am WD-Eingang (WDI) geht WD-Ausgang (WDO) auf 0V 

Der WD-Ausgang wirkt auf den manuellen Reseteingang ... dieser wiederum aktiviert den Reset-Ausgang und die entsprechende LED.
Die grüne LED leuchtet sobald Versorgung angelegt wird.
Die orangene LED wird bei <1,16V/Zelle geschaltet ... bzw. wenn die Spannung am MAX705-Supply-Pin kleiner 4,65V wird. 
Der Tongeber wird gleichzeitig mit der roten LED aktiviert ... diese wird bei <1,1V/Zelle eingeschaltet.
An dem Watchdog-Eingang wird der Servoimpuls angeschlossen, dadurch beginnt bei ausgeschaltetem Sender die orangene LED an zu blinken. 

Diese Schaltung kann sehr klein & leicht aufgebaut werden und funktioniert absolut perfekt.

Die fertig aufgebauten und geprüften Schaltungen werden mit einem Servokabel verbunden und eingeschrumpft ... hierzu evtl. durchsichtigen Schrumpfschlauch verwenden ...
und an freien Empfängerkanal oder über über V-Kabel zu einem benutzten Kanal anstecken.
Bezugsquellen Bauteile:
Reichelt Elektronik
Conrad Electronic
ELV Elektronik