4 einzelne 3S-Balancer ... mittels Adapter auch für  4S/5S/6S/o.ä. verwendbar !

Wer im Modellbau Lipo-Akkus verwendet, kommt um die Verwendung eines 'Lade-Balancers' nicht herum. Diese kleine Schaltung wird während dem Ladevorgang parallel an jede Lipozelle angeschlossen.
Der Balancer verhindert eine Überschreitung der maximal zulässigen Spannung der Lipo-Zelle. 

Frage: Ich habe mir extra ein Lipo-Ladegerät gekauft .... brauche ich dann noch einen Balancer ??
Anwort: Ja !!

Geladen wird normalerweise mit 1xC ... d.h. eine 1200mAh-Lipo sollte mit max. 1200mA geladen werden !!
Ein Lipo-Ladegerät funktioniert prinzipiell zuerst als Konstantstromquelle, welches beim Erreichen einer bestimmten Spannung am Akkupack (4,23VxZellenzahl) den Strom herunterregelt ... es wechselt also
beim 'Vollwerden' der Lipo-Zelle in eine Konstantspannungsquelle (Spannungskonstanter). Wenn dann der Strom 1/10 des max. Ladestroms unterschreitet wird der Ladevorgang abgebrochen und vollzug (voll)
gemeldet. 
Soweit so gut ... nur weis das Ladegerät beim 'Serienladen' nur die Gesamtspannung aller in Reihe geschalteter Zellen ... !!
Lipozellen können spannungsmässig auseinandertriften, wodurch die eine Zelle überladen wird und die andere nie volle Ladung erreicht --> dies führt unwiderbringlich zum Tod des Lipo-Packs !!
Genau dieses Auseinandertriften der Zellen wird vom Balancer während dem Ladevorgangs wieder behoben .... die Zellen werden wieder angeglichen, in dem er den Ladestrom beim Erreichen der 4,23V
um die volle Zelle 'herumleitet' .... diese also nicht weiter geladen wird.

Eine andere Möglichkeit besteht im Laden der einzelnen Zelle ... dadurch wird jede Zelle auf Ihr Maximum (4,21V ... 4,23V) geladen ... es werden also alle Zellen immer gleich voll geladen.
Dazu brauch ich entweder soviele galvanisch getrennte Ladegeräte wie Zellen im Pack vorhanden sind oder ich brauche Zellenzahl x (mal)  so lange, bis das Pack geladen ist ... ist also recht aufwendig.

Bei neueren (aber auch teureren) Ladegeräten werden die einzelnen Zellen über den mittlerweile standartmässig vorhandenen Balanceranschluß geladen ... bei diesen Geräten ist ein Balancer nicht
unbedingt notwendig, da ja jede einzelne Zelle überwacht und vollgeladen wird .... vorausgesetzt das Ladegerät funktioniert einwandfrei .... Kontrolle ist besser !!

Ich lade meine Lipos prinzipiell nur mit angeschlossenem Balancer ... was beim Überladen einer Lipo-Zelle passieren kann seht Ihr unten auf den verlinkten Seite !!


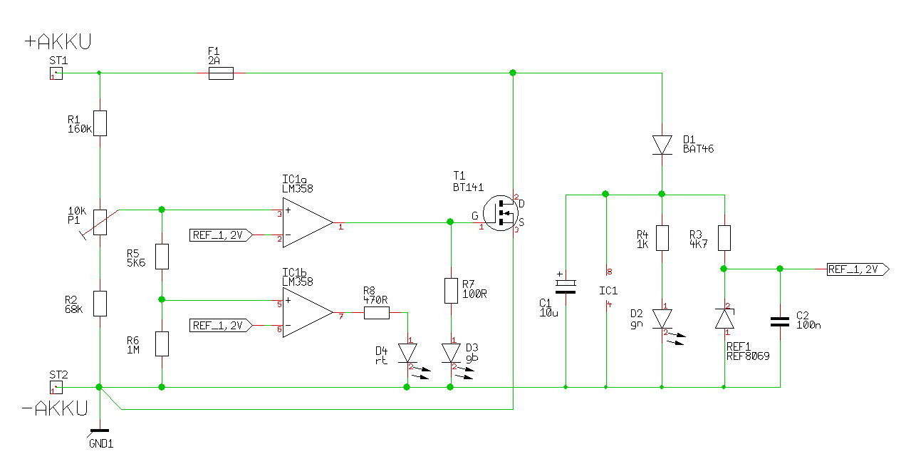
Hier nun meine Eigenbau Balancer ... 

Diesen habe ich noch bedrahtet aufgebaut ... 

Über den Spannungsteiler wird die Zellenspannung mit der Refernz verglichen ... wird diese am +Komparatoreingang überschritten kippt der entsprechende Ausgang in's positive und
der Transistor wird leitend ... dies hat zur Folge, daß ein Teil des Ladestroms über den Transistor um dieZelle herumgeleitet wird und diese nun langsamer weitergeladen wird.
Dieser 'Umleitstrom' nimmt mit zunehmender Zellenspannung immer weiter zu, so daß die Zelle nicht überladen werden kann !! Der zweite Komparator kippt erst beim Überschreiten
einer 'Fehlerspannung' und bringt die rote LED zum Leuchten ... dann liegt aber ein Fehler vor und der Ladevorgang muß sofort abgebrochen werden !!

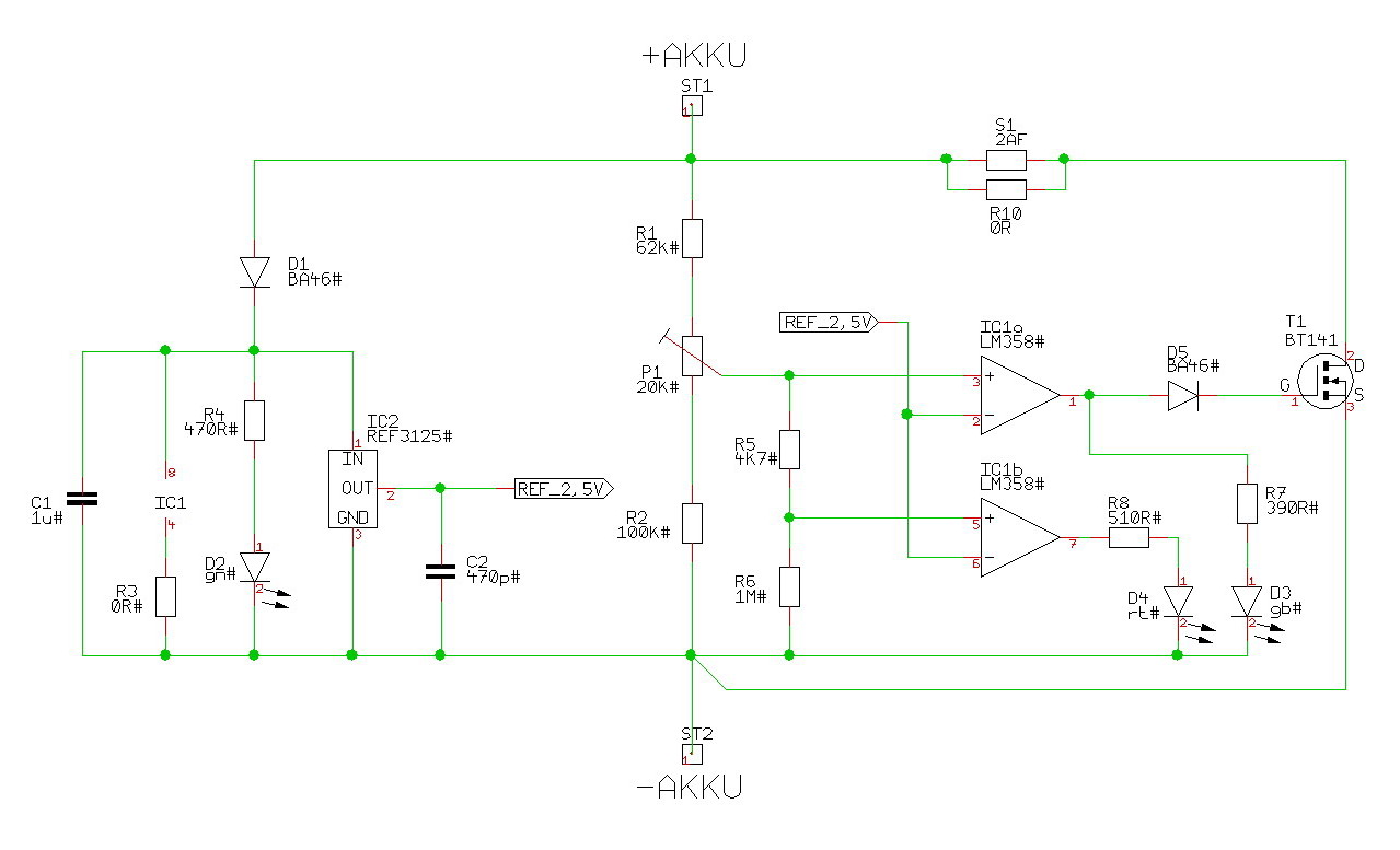
hier in SMD ... 


Von der Funktion her identisch mit der oberen Schaltung ... nur in SMD aufgebaut !

.... single                   ... und als dreier !



Der Abgleich gestaltet sich relativ einfach. Man benötigt ein einstellbares Netzteil, am besten mit Stromanzeige und ein
genaues Multimeter (DVM). Mit Hilfe des DVM's wird das Netzteil auf exakt 4,220 V eingestellt. Dann klemmt man das so eingestellte
Netzteil an den Balancer (als Einzellzelle) und stellt mit dem Trimmer (am Balancer) den vom Netzteil entnommenen Strom auf 50mA --> gelbe LED
beginnt zu leuchten. Bei 'Inaktivität' der Schaltung verbraucht diese ca. 5mA ... bei den eingestellten 4,220V beginnt der Schutztransisitor nun zu leiten
und dieser belastet dann das Netzteil mit zusätzlichen 45mA !! Alle Balancerstufen sind entsprechend so einzustellen.

Funktionstest: Wenn man nun die 4,220V-Spannung nur minimal (um wenige mV) erhöht steigt die Stromaufnahme am Netzteil um mehrere 100mA ... dadurch wird
dann sichergestellt daß der später angeschlossene Lipo diese Spannung während dem Ladevorgang nicht überschreiten kann ... 

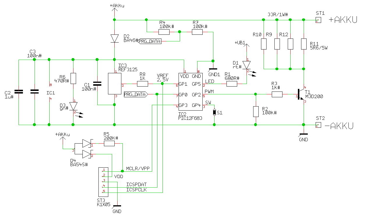
und noch einer mit nem PIC-uController ...


Hier überwacht ein PIC12F683 die Zellenspannung und bringt über eine PWM-Signal den 'Umleittransistor' bei Bedarf in Aktion.
Auch hier meldet sich eine rote LED im Fehlerfall. Die 5-polige Stiftleiste dient zum Programmieren und Debuggen des PIC's, ohne diesen
Ausbauen zu müssen (ICSP-Schnittstelle).


Links zum Thema:
Balancer von Carsten Camlot : http://www.kc-world.de/LiPo-Balancer.htm ... auf diesem Balancer basieren die oberen beiden Schaltungen
Richard's Balancerschaltung : http://www.richard-dj1pi.de/modell_elektron.html ... auch genial einfach ... einfach genail !!
explodierende Lipos: http://www.s4a.ch/eflight/lipofire.htm  was passieren kann ... muß man gesehen haben !!

Und nun ran an den Lötkolben ...